Por qué hay que vacunar a los hijos: podemos decirlo más alto, pero no más claro

Por qué hay que vacunar a los hijos: podemos decirlo más alto, pero no más claro
3 comentarios Facebook Twitter Flipboard E-mail
papalobo

papaLobo

Menudo revuelo llevamos en lo que va de año, parece que la lucha sin sentido entre "pros" y "anti" vacunas se ha reactivado, esta vez por los últimos casos que evidencian el error que es no vacunarse.

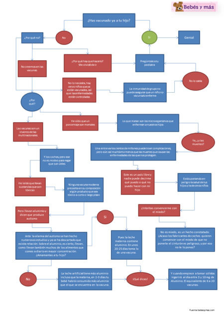
Es posible que todo esto te haya pillado por sorpresa y no sepas muy bien cuál es el problema exactamente o quizás no tengas muy claro aún, a pesar de lo mucho que insistimos, las ventajas de las vacunas. Por eso hemos hecho un pequeño esquema para explicarlo. Por qué hay que vacunar a los hijos: podemos decirlo más alto, pero no más claro.

Los tres miedos

Uno de los mayores miedos de la sociedad es que aquello que supuestamente nos cura al final termine por provocarnos el efecto contrario y es algo lógico, confías en un producto y al final es un fraude. Este es uno de los argumentos utilizados por los anti-vacunas para ganar adeptos a su causa, a pesar de la ingente cantidad de pruebas presentadas demostrando que las vacunas son seguras (por ninguna sería demostrando lo contrario).

Otro de los argumentos de estos grupos se basa, como no, en la "la teoría conspiratoria", hay que aclarar que ninguna lucha alcanza el glamour suficiente si no sacamos a la luz algún turbio complot de las esferas superiores, a pesar de que quien nos lo cuenta pertenezca a dichas esferas, solo que por supuesto, ellos son los buenos. Y es que, por mucho que algunos se enriquezcan y no negaré que haya casos vergonzosos, esto no anula los beneficios de las vacunas. No es más que una pataleta de adultos que terminan pagando los más débiles.

La quimiofobia, es otra parte de este juego y que está muy de moda en nuestros días. El miedo a esos productos químicos que pueden dañar nuestro organismo, productos que siempre han estado en la naturaleza y que ingerimos de forma natural. Pero parece mucho más inofensivo una "menestras de verduras ecológicas" que la "vacuna trivalente" o "las vacunas contienen aluminio".

Esperamos que con este cuadro todo quede un poco más claro o por lo menos, más gráfico.

Cuadro Vacunas Bbmas

Foto | Thinkstock
En Bebés y Más | ¿Quién necesita un movimiento antivacunas con el Ministerio de Sanidad que tenemos?, La última de los anti-vacunas: poner publicidad en los caramelos para Halloween

Comentarios cerrados
Inicio